j9集团|j9国际站官网

关于九游会J9 新闻中心 案例分享 技术专利 产品 Y-CASE 绿色KV热回收系统 卫生机组 售后服务 解决方案 汽车和涂装行业的解决方案 卫生与制药行业的解决方案 酒店/写字楼的解决方案 购物中心/展会的解决方案 高技术生产 九游会J9真人游戏第一品牌 j9集团|j9国际站官网 联系我们
搜索
搜索
img

绿色KV热回收系统

概要:
概要:
详情

责任与节能


j9集团能源是一个重要话题――无论是中期还是长期来看。为阻止气候变暖,须要快速降低全世界的能耗。相关政策已经制定。尤其在RLT设备方面,有着巨大的节约空间。很早前就已经有技术方案。


绿色KV系统根据经济性的原则被开发出来。内部质量标准帮助其更有效率地运行。


最小压力流失(每个风向共约150-250Pa)
根据j9集团的清洁性,通过高质量的、特别稳定的薄片设计
功率结构模型已通过认证(南德T?V)
集成式过滤器预热(VDI 6022)


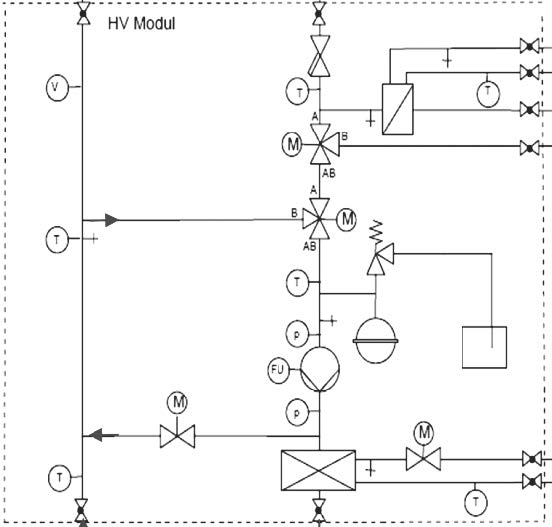
液压模块


使用高质量的材料和节能技术――结合我们的专业工程知识――使得效率得以提升。


75%干燥回热量,在二级WRG热量回收条件下甚至更多
内部除湿回收冷空气,用于再加热
用于WRG热量回收、KRG冷空气回收、加热、冷却、除湿的多功能系统
通过排风加湿进行的冷空气回收一直是可整合的
除湿时,可将须要的二次加热炉与热量回收相连,以免费使用能源
热量回收没有达到100%,但可以在液压模块补充热量或冷空气:不会造成RLT设备内的额外压力流失和能源损耗。

了解系统如何运行


控制器就是系统的智能所在。绿色KV系统优化了各个工序,协调元件间的运行状态。通过这种方式,效率得以优化――每个时间点的系统效率说明一切。


实时数据记载和处理:系统正在运行什么,什么时候节约了多少能源以及所有元件是否都运作正常,以上信息您都可以在其配备的分析工具上跟踪。

 

 

责任与节能


j9集团能源是一个重要话题――无论是中期还是长期来看。为阻止气候变暖,快速降低全世界的能耗。相关政策已经制定。尤其在RLT设备方面,有着巨大的节约空间。很早前就已经有技术方案。


绿色KV系统根据经济性的原则被开发出来。内部质量标准帮助其更有效率地运行。


最小压力流失(每个风向共约150-250Pa)
根据j9集团的清洁性,通过高质量的、特别稳定的薄片设计
功率结构模型已通过认证(南德T?V)
集成式过滤器预热(VDI 6022)


液压模块


使用高质量的材料和节能技术――结合我们的专业工程知识――使得效率得以提升。


75%干燥回热量,在二级WRG热量回收条件下甚至更多
内部除湿回收冷空气,用于再加热
用于WRG热量回收、KRG冷空气回收、加热、冷却、除湿的多功能系统
通过排风加湿进行的冷空气回收一直是可整合的
除湿时,可将须要的二次加热炉与热量回收相连,以免费使用能源
热量回收没有达到100%,但可以在液压模块补充热量或冷空气:不会造成RLT设备内的额外压力流失和能源损耗。

 

了解系统如何运行


控制器就是系统的智能所在。绿色KV系统优化了各个工序,协调元件间的运行状态。通过这种方式,效率得以优化――每个时间点的系统效率说明一切。


实时数据记载和处理:系统正在运行什么,什么时候节约了多少能源以及所有元件是否都运作正常,以上信息您都可以在其配备的分析工具上跟踪。

 

imgboxbg
九游会J9真人游戏第一品牌

九游会J9真人游戏第一品牌

更多相关信息,请进入我们的下载区域。

imgboxbg
售后服务

即使我们已交付设备,我们依然时刻待命,为您带去灵活、便捷的服务,提供个性化服务。

服务热线

官方网站:http://www.chobmi.com
j9集团
地址:江苏省太仓市经济技术开发区j9集团|j9国际站官网

j9集团微信公众号

页面版权所有 © 2025 j9集团环境设备(太仓)有限公司    昆山    苏ICP备88888888号